學校概覽
校長的話
學校簡介
學校特色
法團校董會
校訊
教師團隊
學校榮譽
學校設施
計劃/報告/指引
入學資訊
升中派位
聯絡我們
校園資訊
最新消息
小一家長心聲
升小一專區
校曆
健康校園
下學期校曆
家課代號表
校服式樣
停課指引
校園電視台
校園相簿
eClass app 指引
教師專區
學與教
課程特色
全方位學習
專題研習
閱讀天地
電子學習
STEAM
中文科
英文科
數學科
常識科
人文科
科學科
視覺藝術科
音樂科
體育科
普通話科
電腦科
圖書科
校本支援計劃
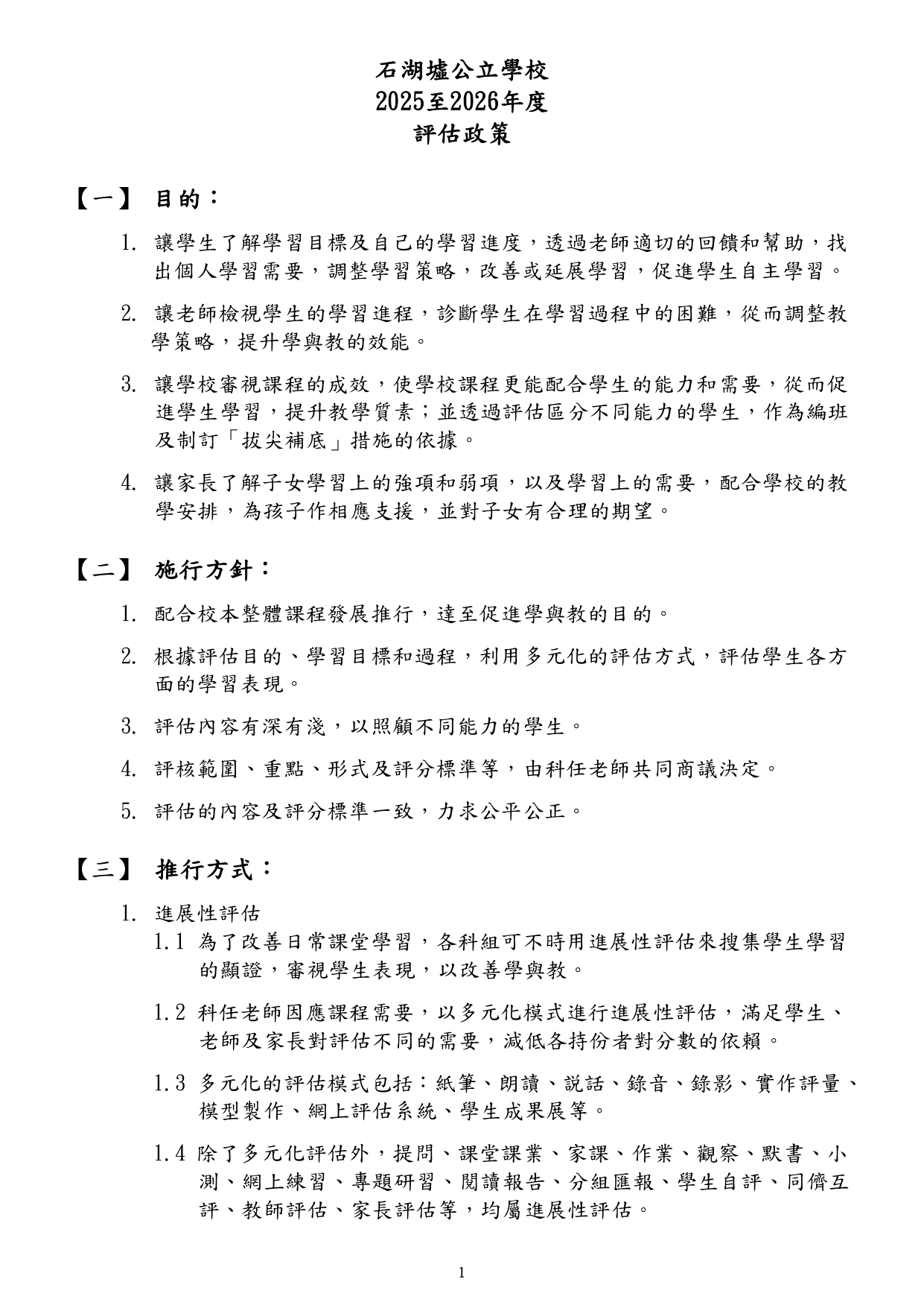
評估政策
家課政策
校風及學生支援
品德教育
班級經營
「我做得好」獎勵計劃
石湖群英會
全方位學生輔導服務
服務學習
照顧學習多樣性
講座及活動
課外活動及興趣班
學生表現
學生成就
金榜題名
升中派位成績
學生文集
Shek Wu Collection
家長教師會
家校合作
家教會會章
家教會常務委員會
法團校董會家長校董
會務報告
家長學堂
家長義工隊
家長教育資訊
家教會活動花絮
家教會電郵
校友會
校友會最新消息
校友會會章
校友會常務委員會
法團校董會校友校董
校友會會員申請表格
校友會照片簿
校友會電郵
校友會官方 facebook
歷屆畢業生照片
學與教
評估政策
評估政策